Instance Verification Kit (IVK)
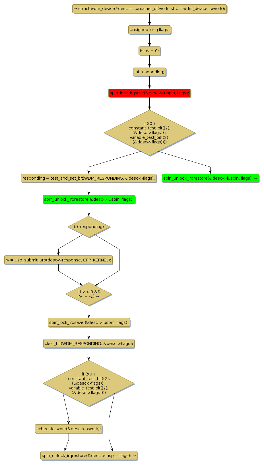
spin lock @ [16550+40+/linux-3.19-rc1/drivers/usb/class/cdc-wdm.c]
Instance Signature: iuspin
|
The Matching Pair Graph:
|
|
Function Name
|
Control Flow Graph (CFG)
|
Events Flow Graph (EFG)
|
Source Correspondence
|
|
wdm_rxwork
|
|
|
[16383+10+/linux-3.19-rc1/drivers/usb/class/cdc-wdm.c]
|